- 《謹賀新年》
- 2025年あけましておめでとうございます。本年も宜しくお願い致します。
活動報告2025年
- ブラウザの【更新】をしていただくと最新版をご覧いただけます
- 《要望活動》 11月18日
- 霞が関でお仲間の皆さんと要望活動をさせて頂きました。小林一大参議院議員からお世話いただき国交省では上沼道整備促進、文科省では芸術祭へのご支援を。あわせて、小林鷹之政調会長にもお会いできたので、同様のお願いをしてまいりました。
- 《研修交流》 11月16日
- 南魚沼市議会、魚沼市議会、十日町市議会の合同研修交流会。今回は十日町市が開催当番で除雪費前払の施策やゴミ収集効率化などをご視察いただき、その後、意見交換をさせていただきました。
- 《先進事例視察》11月12日
- 所属会派で視察させていただきました。今回は名古屋市で「民間企業との連携での空き家対策」という主眼でクラッソーネという会社にお邪魔させていただきました。視察報告は後日、ホームページに掲載します。
- 《県知事へ》11月11日
- 松代病院の今後のあり方について花角知事にお願いをする活動に同行いたしました。①地域医療を県の責任において維持していただきたい②変更などが生じる場合は患者に説明を③建て替えの検討を④十日町病院の充実を。という要望ですが、花角知事からは、おおむね前向きなご回答をいただきました。
- 《松代病院》11月5日
- 県立松代病院の今後について。地元の振興会さんから「ぜひ市長にお会いし、相談とお願いをさせていただけませんか」というご依頼を受け、お手伝いさせていただきました。地域医療をしっかりと守る!
- 《式典その2》11月1日 【議長仕事】
- 合併して新十日町市となり20周年、記念式典が挙行されました。議会を代表してご挨拶。結婚式以来の和装ですが周りの皆様から「似合っているね~」「かっこいいね~」とお褒めの言葉を沢山いただき、とても恐縮な一日となりました。
- 《花角知事と》10月26日 【議長仕事】
-
尾身県議の後援会総会でご挨拶。その会で花角知事と地元の皆さんと歓談。花角知事から地元の皆さんには「色々といかがですか」と優しく声をかけていただきました。素晴らしい知事さんです。
- 《式典》10月26日 【議長仕事】
- 十日町体力づくり支援センターの記念式典にお招きいただきました。大変に恐縮でしたが、祝辞も述べさせていただく機会もいただき感謝です。このあとは収穫祭のハシゴです。あいにくの天候で残念でした。
その後はお世話になっている県議の後援会総会。乾杯の発声を承りました。光栄です。
- 《まつのやま学園》 10月10日 【議長仕事】
- 全国小規模校のサミットがまつのやま学園で開催され、お招きいただきましたので参加。高学年の生徒が下の学年の生徒・児童をお世話して導いている姿を拝見し感動いたしました。素晴らしい取組みと思います。これからも応援してまいります。
- 《皆さんの願い》 9月30日
- 伊沢地区振興会の要望会に出席。4月に各区長さん方から不安や心配事をお聞きし、後日、現場を視察させていただき、この場で「要望会を是非お願いできないか」というお話をちょうだいし、様々な検討や協議を経て実現できた会となり関係各位には感謝です。
- 《サロン》 9月29日
- 介護予防サロンにお邪魔。今回は地元の小学生との交流で【お手玉】【めんこ】【こま回し】などで楽しまれてました。私にも皆さんの不安材料が無いかお聞きする時間をいただき、病院の事などを少しお話させていただきました。
- 《地元高校応援》 9月7日
- なんとか地元高校を応援したい!という思いから「e-スポーツを導入できないか」と取り組んできました。今回は新潟市でそのe-スポーツ新潟県大会があるというので急きょ見学に。初めてのe-スポーツ大会。勉強になりました。
- 《上沼道「十日町・六日町間」整備促進、早期開通を求める》 8月29日【議長仕事】
- 上沼道の「十日町〜六日町間」を早く完成していただきたい。という思いの整備促進連絡協議会に出席。私からは「松代インターから乗り、信濃川に掛かる長大橋を自分の運転で渡りたい。横に孫を乗せて」という夢を語らせていただきました。
- 《渇水対策拡充》 7月30日
- 雨が降らない。水が欲しい。とても切実です! 新潟県も支援策を打ち出し、十日町市の支援策も拡充されました。
聞くところによるとミキサー車や散水車の経費は「運転手付きで1日、4万円〜4万3000円ほど」(事業者さんにより差アリ)との事。このうち50%が補助対象です。ご検討ください。
- 《津南地域衛生施設組合議会~現地視察》 7月30日【議長仕事】
- 津南地域の衛生施設組合議会に出席。午後は国道403の改良要望現地を視察。 およそ20年前からの地元の皆さんの熱意、ご努力の結実を感じます。
- 《市長杯》 7月13日【議長仕事】
- 十日町市長杯の射撃大会にお招きいただき、ご挨拶のお時間までいただきました。写真の操作盤はクレー放出機の操作盤。昨年、十日町市と津南町からの一部補助をいただき整備されたものです。
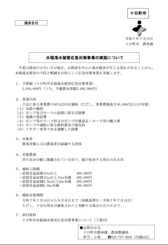
- 《渇水対策発動》 7月15日
- 降雨の少ない日が続き、山間部を中心に渇水被害が生じる恐れがあることから、水稲渇水被害の予防と軽減を目的として十日町市は応急対策事業を実施いたします。
詳しくは市のホームページなどもご確認ください。
- 《パワフル演説》 7月10日【議長仕事】
- 初めて拝聴しましたが、とても分かりやすく、的を得ていて、しかもパワフルな演説で感動いたしました。 さすが。
鈴木貴子衆議院議員(かの鈴木宗男さんの御令嬢)とのツーショット。
- 《振興会イベント》 6月14日
- 地元振興会の七区連携イベントに参加させていただきました。スタート時は雨…心配しましたが、途中はなんとか持ちこたえ… 恥ずかしながら初めての源田街道散策を楽しみ、郷土料理も美味しくいただきました。
- 《少しスタミナ補給》 5月28日
- 久々のレバニラ定食。目をつむり、味わいながら感動しつつ完食させていただきました。本日から、およそ30億円の大型補正予算のための臨時会が三日間の会期(5/28-
6/30)で行われます。
- 《特別豪雪地帯》 5月23日【議長仕事】
- 新潟県特別豪雪地帯市町村議会協議会という会の定期総会に議長として出席。県内の18市町村が加盟。国県に対して「雪対策」の様々な要望をしていき課題解決を目指す会です。
- 《拝命御礼》 5月19日
- この度、令和7年5月16日の臨時会において、第12代十日町市議会議長を拝命いたしましたことを、謹んでご報告申し上げます。身に余る大役ではございますが、市民の皆様の信頼と期待に応えるべく、全身全霊で職務に邁進してまいる所存でございます。
微力ながら、十日町市の発展と市民生活の向上に尽力し、開かれた市政、皆様の声が届く議会運営を目指してまいります。
これまで賜りました皆様の温かいご支援、ご協力に心より感謝申し上げますとともに、今後とも変わらぬご理解とご鞭撻を賜りますようお願い申し上げます。
まずは略儀ながらご報告と御礼を申し上げます。
- 令和7年5月19日 十日町市議会議長 村山達也
-
JCVさんの十日町タウン情報に掲載いただきました。➡コチラ
- 《自分で撮った写真がこんなに》 4月18日
- 3月27日にお邪魔させてもらった、おばあちゃん方と子ども達の集いの写真を流行り風に加工。なんか良いね(^^) お悩み事や「こんな風になったら良いんだけど」等のお話も聞かせてもらい勉強になりました。
- 《現場にて》 4月2日
- 先日、地元巡回中に声をかけていただき、ご心配のむきをお聞かせいただきました。本日、担当課へ。この他にも先日来、地元の方からいただいた宿題を3件、担当課にて勉強と協議させていただきました。
- 《ウルッ2》 3月30日
- 我が子らもお世話になった保育園の卒園式にお招きいただきました♪ またウルッです^^; 写真の卒園お祝い飾り(約畳半畳くらい)はお向かいのデイサービスの皆様からいただいたプレゼントとの事です。嬉しいですね
- 《分かる?》 3月27日
- 地元の高齢者さんのサロンにお招きいただいたら、ある一冊の本に目が留まり、おばあちゃん達と写真を見ながら昔話。この写真は松代の本町通り。昭和30年頃らしいけど撮影場所分かります? 俺は、当然分かります!(^^)
- 《だんごまき》3月15日
- 発表会から飛び帰り、長命寺さんのだんごまきにお邪魔。読経のなかを焼香させていただき、終了後は皆さん待望のだんごまき。厳かにも楽しい会でした。
午後は洞泉寺さんのだんごまきにお邪魔。お爺ちゃんお婆ちゃんとの会話も楽しめ、先輩後輩やお世話になっている方々にもお会いできて、楽しいひとときとなりました。長命寺さんは白の1色。洞泉寺さんは赤・緑 白の3色。違うもんですね〜
- 《農業支援》3月10日
- いわゆる「春わり」への支援を早めて実施。
詳しくは画像もしくは市のホームページをご覧ください。
https://www.city.tokamachi.lg.jp/.../shien_hojyo/10309.html
- 《家屋倒壊》2月26日
- 2回の寒波による豪雪の影響でしょうか。地元の家屋(不在)が倒壊となってしまいました。すぐに現場確認もいたしましたが、その時に「子ども達の下校帰宅時間と重なっていたのではないか」という心配の声を聞き、関係者に確認。「今日は下校時間がたまたま前倒しになったので大丈夫。しかし確認します」と。 あわせて、地域内の屋根雪の処理が心配で関係課に情報提供と周知啓発などについて協議をさせていただきました。(写真は倒壊前の様子をグーグルマップから借用、画像処理したのもです)
- 《議会運営委員会》2月25日
- 委員長を拝命する議会運営委員会が持たれ、3月議会に上程される議案などを日程などと共に確認、協議させていただきました。今回の予算は「骨格予算」ということで自身も初のことでありますが、市民の皆様の幸福のためになる予算審査を心がけて挑んでまいります。この写真は、その議案書・予算書などの資料です。
- 《流雪溝》2月22日
- 地元の流雪溝設備に深刻な課題が発生してしまい、連絡を受けすぐに現場を見させていただきましたが、これは深刻です。すぐに関係課や関係者に連絡をとり、対応を協議確認させていただきました。
- 《心配で》 2月12日 と 14日
- とても沢山の雪が降ったので、心配事や現状を聞かせてもらうべく地域巡回。やはり様々なお困り事があって貴重なお話を聞けた時間となりました。この結果は関係課にも報告、協議させていただきます。と同時に13日の委員会で「積雪が5mに達し、雪下ろしが6回・7回の地域がある。援護世帯ではない方々が大変にご苦労されている。柔軟性をもって対応できませんか」と発言させていただきました。
- 《子ども達のために》 1月26日
- 39年前から続く、上石巌記念クロスカントリースキー大会の役員を仰せつかりました。もう20年くらいやらせていただいております。今年もスタート係です(写真右側オレンジコート)
- 《嬉し楽し交流》 1月11日
- およそ30年前から続く都市間交流で、世田谷区の新年こどもまつりにお招きいただきました。松代の雪を30トン持参し、雪の滑り台&かまくらを製作し子ども達に楽しんでもらったのですが、滑り台には約2時間の行列、かまくらには約1時間半の行列。もぐら汁にも長蛇の列となり大盛況。
大変に有意義な2日間となりました。
この交流が末永く続いて欲しいと願うばかりです。
- 《仕事始め》 1月5日
- 新年の仕事始めは「松代区合同新年会」でのご挨拶から始まり。次は「消防出初式」への臨席。本日は会派会議~議会運営委員会~議会懇談会(講師をお招きし講話を拝受)。週末は「世田谷新年こども祭り」へ松代の雪を運び、かまくらや滑り台を制作&式典でのご挨拶。
ほぼ例年通りの新年のスタートです。
(写真は昨年の世田谷新年こども祭りの様子)


















































































